Chapter 03 : Arithmetic for Computer¶
📖 阅读信息
阅读时间:3 分钟 | 中文字符:1189
考点
- 数据表示(原码反码补码)
- ALU 运算
- 乘(V1-V3)除(V1-V2)法
- 浮点数运算
Introduction¶
Signed and Unsigned Numbers Possible Representations¶
- Sign-magnitude(原码)
- 二进制(开头第一个表示符号,0 正 1 负)
- 1's Complement Code(反码)
- 在原码的基础上,符号位不动,其它位取反
- 2's Complement Code(补码)
- 在反码的基础上,运算+1
- 任何正数的原码=反码=补码,而负数都是通过补码表示的
- Biased Notation(移码)
- 在补码的基础上,符号位取反
Arithmetic¶
Addition & Subtraction¶
- 加法即二进制竖式加法

- 减法有两种方式,一种是直接竖式减法,但在计算机中不存在减法,可以通过加补码的形式实现减法

Overflow¶
- 在进行加减法时,由于硬件规模是有限的,我们可能遇到数据溢出的情况:


- 对于有符号加法,当正数和正数相加得到负数,或者负数和负数相加得到正数时,就可以判定溢出:

- 对于无符号加法,如果结果小于二者中任意一个,也可以判定溢出
- 当出现溢出情况时,硬件层面检测出溢出情况,并生成一个异常/中断指令,将这个指令的地址存储到一个特别的寄存器 EPC 里,然后跳转到 OS 中专门的程序中来处理这个溢出(异常处理)
Constructing an ALU¶
- 两个建立 ALU(Arithmetic Logic Unit)的方法:
- 逐渐扩展加法器的功能
- 并行冗余选择
逐渐扩展加法器功能





- n 位加法,需要 n 个全加器

- 结合一个选择器,我们就可以构造一个支持与、或以及加法运算的 1 bit ALU:

- 结合之前所讲,减法即为加补码,对于一位的情况,反转 b 并将 CarryIn 设置为 1(即实现 b 的补码转换,如果有多位就将第一位加法器的 CarryIn 设置为 1)

为了实现 slt rd, rs1, rs2 这个操作(即实现比较操作)(SLT 即 Set Less Than),如果 rs1 < rs2 ,那么将 rd 置为 1 ,否则置为 0 。如何进行这一判断呢?很简单,rs1 < rs2 即 rs1 - rs2 < 0,也就是说如果 rs1 - rs2 结果的最高位是 1 ,那么就说明 rs1 < rs2 。


注:图中的 Overflow Detection 被复杂化了,实际上可以通过 CarryIn 和 CarryOut 的异或完成
最终封装模块,可以得到完整的 32 位的 ALU 模块:

这里需要特别说明的是,对于 ALU31 这个 Set 线接到 ALU0 的 Less 而其余所有 ALU(包括 ALU31)的 Less 都置为 0 的原因在于 slt 这个操作的结果只有 0 或者 1,但是实际上我们通过减法运算的最高位是 0 还是 1 才能看出来,所以我们只能将其引到 ALU0,这样才能使得最终 ALU0~ALU31 呈现的 Less 结果是 0/1(否则留在 ALU31 结果就变成 \(2^{31}/0\) 了)
如果做减法或者 slt 的话,需要将 Binvert 和 ALU0 的 CarryIn 设成 1 ,如果是加法的话这两个信号都是 0 ;其他运算用不到这两个信号。因此这两个信号始终取值相等,我们可以将这两个信号合并为一个,称之为 Bnegate 。
对于 beq 和 bne 这样的指令,也需要进行减法运算判断是否为零,因此我们还可以添加一个检测 0 的模块,添加进 ALU 模块当中:

对于这样的一个 ALU,我们需要 4 bits 的 control lines,分别是 Ainvert , Bnegate 和 Operation (2 bits)。ALU 的符号和 control lines 的含义如下:

Fast Adders¶
上面的 64 位加法的实现方式是通过 1 位加法器串联实现的,这种方式势必需要等待前一个加法器算出结果后才能算后一个的。这种多位加法器的实现称为行波加法器 Ripple Carry Adder, RCA。显然,这种实现方式比较慢。
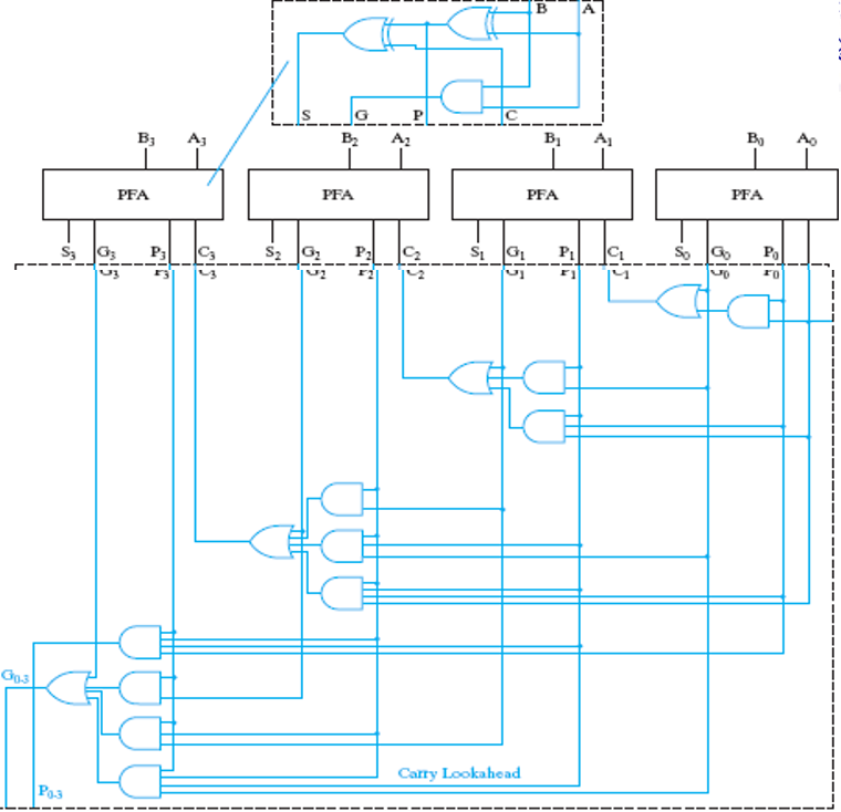
Carry Look-ahead Adder, CLA¶
课本指出,RCA 缓慢的重要原因是后一个 adder 需要等前一个 adder 的 carry 结果;但我们不妨讨论出现 carry 的可能。第一种可能是,如果 a 和 b 都是 1,那么一定会 生成 一个 carry;另一种可能是,如果 a 和 b 中有且仅有一个是 1,那么如果传入的 carry 是 1,则这里也会 carry,即 carry 被 传播 了。
也就是说,\(c_{out}=a⋅b+(a+b)⋅c_{in}\)。我们记 generate \(g=a⋅b\),propagate \(p=a+b\),则有 \(c_{out}=g+p⋅c_{in}\)。所以,我们可以这样构造一个全加器:

所以,我们可以推导出如下关系:
利用这个关系,我们可以构造这样一个四位加法器:

其实 CLA 的本质即为将可能的进位提前算出来,不需要等待前一位算出结果后再进位(这也是 Look-ahead 的来源),实现每位的加法器由串行转为并行,从而提高时间效率。
上面的 PFA, Partial Fully Adder,就是前面我们构造的新全加器的一部分。可以看到,通过这样的方式,我们可以加速加法的运算;但是注意到越到高位,门的 fan-in 就越大,因此不能一直增加的。所以对于更多位数的加法器,我们将上面这样构成的 4-bit CLA 再通过类似的方式串起来!

Carry Skip Adder¶
老师没讲,应该不考(x)
Carry Select Adder, CSA¶
老师还是没讲,应该还是不考(x)
Multiplication¶
二进制乘法与十进制相同,都可以用竖式解决,我们需要看的是硬件方面如何实现。
Multiplier V1¶
换句话来说,所谓的乘法实际上是根据 Multiplier(乘数) 的 0/1 来选择是否要将 Multiplicand(被乘数) 的对应位移结果加到 Product(乘积) 上。
64 bits 乘法器的硬件实现大致如下:

其流程如下:
- 判断 Multiplier 寄存器的最低位是否是 1:
- 如果是,则将 Multiplicand 寄存器的值加到 Product 寄存器里;
- 如果否,进入下一步;
- 将 Multiplier 寄存器的值右移一位(这是为了不断拿出每一位,相当于在枚举 Multiplier 的每一位),将 Multiplicand 寄存器的值左移一位(对应于和 Multiplier 的第几位乘得到的位移,类似在做竖式乘法);
- 判断是否做满 64 次,决定是否终止;
Multiplier V2¶
可以发现,V1 中做了大量的 128 位加法,但是实际上被加过去的 Multiplicand 有效内容只有 64 位。V2 正是解决了这个问题。

- 和之前课件有所不同的是,这里的乘积变成了 129 位,是为了保留进位
其流程如下:
- 判断 Multiplier 寄存器的最低位是否是 1:
- 如果是,则将 Multiplicand 寄存器的值加到 Product 寄存器的左半部分里;
- 如果否,进入下一步;
- 将 Multiplier 寄存器的值右移一位,将 Product 寄存器的值右移一位;
- 判断是否做满 64 次,决定是否终止;
它将 Multiplicand 寄存器换为了 64 位,而将位移操作转移到了 Product 寄存器中进行。这里最重要的一点就是,64 位加法只影响 Product 寄存器左侧的 64 位,而之后的右移操作则是 128 位。这样,虽然最低位的结果一开始会被放在 Product 寄存器的第 65 位里,但是在经过 64 次右移之后,它就出现在第一位了。于是,所有的 128 位加法都被 64 位加法替代,实现了加速。
Multiplier V3¶
我们还发现,我们对 Multiplier 的右移是为了枚举最低位,但是为了实现这个枚举,我们每次都要做 64 位的右移;除此之外,在一开始的几次中,Product 的右半部分大部分没有意义,但是仍然在 128 位的右移中影响效率。仔细一看,我们能发现,我们每右移一次 Multiplier 寄存器,就会右移一次 Product 寄存器,而前者将导致 Multiplier 寄存器中出现一个没意义的 bit,后者将导致 Product 寄存器中消失一个没意义的 bit。
V3 正是抓住了这个点,直接将 Multiplier 存在了 Product 的低 64 位中。当我们从中取出最低位并经过一次判断后,这一位就不重要了,而恰好 Product 需要右移,就将这一位消除,方便我们下一次从最低位拿出下一个比特!
那么这么做的好处在哪里呢?首先,少了一个寄存器,节省了空间;其次,原本需要 Multiplier 寄存器和 Product 寄存器都做右移,现在只需要 Product 寄存器右移即可,减少了一个 64 位右移操作。

其流程如下:
- 判断 Product 寄存器的最低位是否是 1:
- 如果是,则将 Multiplicand 寄存器的值加到 Product 寄存器的左半部分里;
- 如果否,进入下一步;
- 将 Product 寄存器的值右移一位;
- 判断是否做满 64 次,决定是否终止;
Signed Multiplication¶
有符号数乘法主要是转化为无符号数乘法来做。首先存储两个数的符号,然后将它们转化为无符号数。接下来对两个无符号数做无符号乘法,最后根据之前存储的符号决定结果的符号并转化为有符号数。
Booth's Algorithm¶
Booth's Algorithm 是一个优化乘法的算法。

Booth's Algorithm 的主要思想在于,减少乘数中“1”的数量。具体来说,在我们原先的乘法策略中,每当乘数中有一位 1 时,都会需要一个加法(将位移后的被乘数累加到结果中)。但是,如果乘数中有较长的一串 1 时,我们可以将它转化为一个大数字减一个小数,如:00111100 = 01000000 - 00000100,此时 4 个 1 变为 2 个 1,我们就可以减少做加法的次数。

在实际执行过程中,Booth's Algorithm 主要遵循两位比特的模式进行操作。


上面这张图实际上的表示是挪用了 V3 的乘法器。product 一列代表的是 product 寄存器,左一半一开始置 0,右一半一开始存放的是乘数,而上面提到的将被乘数加减累计到结果中的操作,也是对于左半部分来说的(换句话来说就是用 V3 做 Booth's)。需要提醒的是,在 Booth's Algorithm 中,两位识别是从第一位开始的,此时第一位作为两位中的高位,低位为 0,而后在下一轮中第一位作为低位,第二位作为高位,以此类推。
Booth's Algorithm 也能应用于负数。

仔细想想就会发现其实很合理,对于正数,其最高位一定是 0,因此不管怎么样它最终都会匹配到一个 01 的模式,来给一个 1111.. 收尾。但是负数不然,负数的最高位是 1,这也意味着它最终不会执行所谓的 01 对应的加法操作来给 111... 收尾。
Faster Multiplication¶
另一种提升乘法速度的方法是提升加法的速度。用多个 ALU 分层地进行加法运算。对于 64 位的乘法而言,第 1 层用到 32 个 ALU,每个 ALU 计算相邻 2 位的乘数分别与被乘数的乘积之和。这样得到的 32 个和在第二层的 16 个 ALU 中会被再一次汇总,如此下去,最终得到一个总的和。这样原本需要 64 次的加法时间,就缩短到 \(\log_{2}64=6\) 次,速度得到明显的提升。这种方法体现了并行运算的思想。

RISC-V Multiplication¶
mul:低 64 位乘法- 给出乘积的低 64 位
mulh:高 64 位乘法- 给出乘积的高 64 位(假设所有运算数是有符号数)
mulhu:无符号高 64 位乘法- 给出乘积的高 64 位(假设所有运算数是无符号数)
mulhsu:有符号与无符号高 64 位乘法- 给出乘积的高 64 位(假设一个运算数是无符号数一个运算数是有符号数)
- 我们可以用
mulh的结果来检查有没有 64 位的溢出
Division¶
二进制除法与十进制相同,都可以用竖式解决。
Division V1¶

其流程如下:
- 用 Remainder 寄存器的值减去 Divisor 寄存器的值,并将结果放在 Remainder 寄存器
- 检查 Remainder 寄存器内的值
- 如果其值 \(\geq 0\)(看符号位的数字),将 Quotient 寄存器里的值左移一位,并将最右端的位设成 1(即竖式除法商多添一个 1)
- 如果其值 \(<0\),将 Divisor 寄存器的值加到 Remainder 寄存器的值来恢复 Remainder 寄存器原来的值;然后将 Quotient 寄存器里的值左移一位,并将最右端的位设成 0(即竖式除法商多添一个 0)
- 将 Divisor 寄存器的值右移一位
- 判断是否做满 64 次,决定是否终止;

Division V2¶
类似乘法 V1-V3 的改进方法,除法也能共用寄存器, 将 Remainder 和 Quotient 合并在同一个 129 位寄存器当中,下面为改进后的逻辑电路图:

流程如下:
- 将 Remainder 寄存器左移一位;
- 将 Remainder 寄存器左半部分的值减去 Divisor 寄存器的值,并将结果放在 Remainder 寄存器的左半部分;
- 判断 Remainder 的值(即根据符号位判断刚刚的减法运算是否小于 0)
- 如果其值 \(\geq 0\) ,那么将 Remainder 寄存器左移一位,并将最右边一位置为 1(即竖式除法商多添一个 1)
- 如果其值 \(<0\) ,那么将 Divisor 寄存器的值加到 Remainder 左半部分寄存器的值来恢复 Remainder 寄存器原来的值,将 Remainder 寄存器左移一位,并将最右边一位置为 0(即竖式除法商多添一个 0);
- 判断是否做满 64 次,决定是否终止;
- 终止之前将 Remainder 寄存器的左半部分右移一位。

Signed Division¶
和带符号乘法一样,带符号除法也是先将符号位提取出来,然后做无符号数除法,最后根据两个符号位决定商的符号位。
但有所不同的是,余数的值有所不同,它遵循以下规则:
- 余数的符号位和被除数的符号位相同
- 余数的绝对值不超过除数的绝对值

Faster Division¶
我们不能像乘法运算那样,通过 ALU 的并行计算来提升除法速度,因为中间过程会用到很多减法运算,余数寄存器上的符号位是随时变化的,依赖于运算的顺序,所以只能在最后确定符号位,不能提前计算出来。
改进措施:SRT Division,在每一趟循环中尝试预测多个可能的商
RISC-V Division¶
div,rem:有符号求商,求余数divu,remu:无符号求商,求余数
值得注意的是,RISC-V 除法不会检测溢出和除 0 情况,只会按照定义给出结果,会比没有错误的除法更快。
Floating Point Numbers¶
大部分处理器可能本身并不支持浮点运算,只不过在软件层面可以将浮点运算转换为整数运算。
IEEE 754 Standard¶
我们将小数点左边只有 1 位数字的表示数的方法称为科学记数法, scientific notation,而如果小数点左边的数字不是 0,我们称这个数的表示是一个规格化数, normalized number。科学记数法能用来表示十进制数,当然也能用来表示二进制数。
IEEE 754 规定了一种浮点数标准:我们将浮点数表示为 \((−1)^S×F×2^E\) 的形式,这里的 \(F×2^E\) 是一个规格化数,而 \((−1)^S\) 用来表示符号位:\(S\) 为 \(0\) 说明该浮点数为正数,为 \(1\) 则为负数;\(F\) 和 \(E\) 也用若干 bits 表示,分别表示尾数和指数,我们稍后讨论。也就是说,我们将其表示为 \(1.\text{xxxxx}_2×2^{\text{yyyy}}\) 的形式。这意味着我们没法直接通过这种表达形式表示 \(0\)(为什么小数点左边是 \(1\) 呢?因为二进制只有 \(0\) 和 \(1\),而规格化要求小数点左边不能为 \(0\))。我们通过科学记数法调整了小数点的位置使其满足规格化的要求,因此我们称这种数的表示方法为浮点, floating point。
小数点的英文是 decimal point,但是我们这种表示方法不再是 decimal 的了,因此我们起个新名字:二进制小数点, binary point。
IEEE 754 规定了两种精度的浮点数格式,分别是 single precision 和 double precision(分别对应 C 语言中的 float 和 double),RISC-V 这两种都支持:


可以看到,fraction 的位数越多,浮点数的精度就越高;而 exponent 的位数越多,浮点数能保存的范围就越大。
那么对于 \((−1)^S×F×2^E\),\(S\) 的二进制表示方法是显然的,仅需要一个 bit 就好了。那么 \(F\) 和 \(E\) 怎么表示呢?如我们之前所说,\(F\) 就是 \(1.\text{xxxxx}_2\) 的形式,这个 \(1\) 是固定的,因此 \(F\) 只需要保存 \(.\text{xxxxx}\) 的部分就可以了(但是请注意,它的权重从左到右分别是 \(2^{−1},2^{−2},...\))那么 \(E\) 怎么办呢?注意到这个指数在实际使用中可能是正整数、负整数或 0,因此我们使用一个偏移,使得保存的是一个无符号整数,对单精度浮点数偏移 \(127\),双精度浮点数偏移 \(1023\)(刚好是表示范围的一半!),也就是说我们保存的 exponent 其实是 \(E+bias\) 的二进制。也就是说,对于这样的一个表示,其值是:
对于 \(0\) ,IEEE 754 有特别规定,用特殊的值保存它们:

在上表中:
- 第 1 条表示 0;
- 第 2 条表示非规格化数,这种数主要是为了用来表示一些很小的数,它的取值为 \((−1)^S⋅(0+\text{fraction})⋅2^{−\text{bias}}\);但是并非所有机器都支持这种表示,有的机器会直接抛出一个 exception。我们不考虑非规格数的存在;
- 第 3 条表示正常的浮点数;
- 第 4 条表示无穷大或者无穷小,出现在 exponent overflow 或者浮点数运算中非 0 数除以 0 的情况;
- 第 5 条表示非数,出现在 0/0, inf / inf, inf - inf, inf * 0 的情况
(如果数字过大不能表示,即 overflow,则结果置为 inf;如果数字过小不能表示,即 underflow,则结果置为 0。)
这两种表示法的范围和精度分别是多少呢?
-
范围
- 能表示值的 绝对值 的范围是 \(1.0_2×2^{1−\text{bias}}∼1.11…11_2×2^{11…11_2−1−\text{bias}}\),即 \(1×2^{1−\text{bias}}∼(2−2^{-\text{Fra}})\times 2^{(2^{\text{Exp}}−1)−1−\text{bias}}\),其中
Fra和Exp分别表示 fraction 和 exponent 的位数; - 单精度浮点数:\(±1×2^{−126}∼±(2−2^{−23})×2^{127}\approx ±1.2×10^{−38}∼±3.4×10^{+38}\)
- 双精度浮点数:\(±1×2^{−1022}∼±(2−2^{−52})×2^{1023}\approx ±2.2×10^{−308}∼±1.8×10^{+308}\)
- 能表示值的 绝对值 的范围是 \(1.0_2×2^{1−\text{bias}}∼1.11…11_2×2^{11…11_2−1−\text{bias}}\),即 \(1×2^{1−\text{bias}}∼(2−2^{-\text{Fra}})\times 2^{(2^{\text{Exp}}−1)−1−\text{bias}}\),其中
-
精度
- \(2^{-Fra}\)
- 单精度浮点数:\(2^{−23}\)(约为 \(23\times\log_{10}2\approx 23\times 0.3\approx 6\) 位十进制小数位精度)
- 双精度浮点数:\(2^{−52}\)(约为 \(52\times\log_{10}2\approx 52\times 0.3\approx 16\) 位十进制小数位精度)
有时候题目里会出不同的浮点数表示法,让你比较精度,此时一般指的是,fraction + exponent 总位数相同的情况下,fraction 更多的一般更精确,也就是说这个精度更倾向于“能表示更多的小数位”。
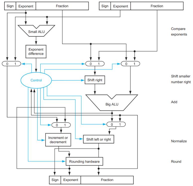
Floating-Point Addition¶
以 \(1.000_2×2^{−1}−1.110_2×2^{−2}\) 为例, 浮点数的加减法分为以下几步:
-
Alignment: 指数对齐,将小指数对齐到大指数:\(−1.110_2×2^{−2}=−0.111×2^{−1}\)
- 为什么是小对大?首先,小对大的过程是在小指数的 fraction 前补
0,可能导致末尾数据丢失;大对小的过程是在大指数的 fraction 后补0,可能导致前面的数据丢失。在计算过程中,我们保持的精确位数是有限的,而在迫不得已丢去精度的过程中,让小的那个数的末几位被丢掉的代价比大的前几位丢失要小太多了;
- 为什么是小对大?首先,小对大的过程是在小指数的 fraction 前补
-
Addiction Fraction 部分相加减:\(1.000−0.111=0.001\)
- Normalization: 将结果规格化:\(0.001×2^{−1}=1.000×2^{−4}\);同时需要检查是否出现 overflow 或者 underflow,如果出现则触发 Exception
- Rounding: 将 Fraction 部分舍入到正确位数;舍入结果可能还需要规格化,此时回到步骤 3 继续运行

Floating-Point Multiplication¶
分别处理符号位、exponent 和 fraction:
- 将两个 Exponent 相加并 减去一个 bias,因为 bias 加了 2 次
- 将两个 (1 + Fraction) 相乘,并将其规格化;此时同样要考虑 overflow 和 underflow;然后舍入,如果还需要规格化则重复执行
- 根据两个操作数的符号决定结果的符号

Accurate Arithmetic¶
IEEE 754 标准提供了四种舍入模式 (rounding mode):
- 向上取整
- 向下取整
- 截断取整
- round to nearest even

Round to nearest even 只对 0.5 有效,别的都和四舍五入一样。
其规定了浮点数额外添加 2 位,分别称为 guard 和 round,这两位数字保留了浮点数计算的中间过程,其主要目的是让计算结果的舍入更加的精确。
Example
下面左图使用了 guard 和 round,右图没有使用。


由于规定有效位数为 3 位,因此前者的最终计算结果为 2.37,从而可以看出 guard 和 round 确实能够提升浮点数计算的精度。
事实上加法只需要用到 guard,但是对于乘法,如果存在前导 0,需要将结果左移,这时候 round bit 就成了有效位,能避免精度的损失。
另外还有一个位叫 sticky bit,其定义是:只要 round 右边出现过非零位,就将 sticky 置 1,这一点可以用在加法的右移中,可以记住是否有 1 被移出,从而能够实现 "round to nearest even"。
RISC-V 浮点数相关汇编操作数和指令如下:

Fallacies and Pitfalls¶
- 将一个数右移就相当于对这个数整除以 2
- 这个结论对于无符号数是成立的,但是对于带符号数,如果整体向右移一位,符号位也会跟着右移,那么最高位就会变成 0,导致负数变成了正数
- 解决方法:右移符号位 1 的时候,符号位左边的数均为 1,这样保证结果仍然是一个负数,但是这样实现的整除精度不是很高
- 浮点数没有结合律 (associative),即对于浮点数 \(a,b,c,c+(a+b)\not=(c+a)+b\)
Example

上图第二行等号左边括号打错了()
可以看到,使用结合律后,计算结果就完全不一样了
- 适用于整数的并行计算也同样适用于浮点数
- 并行计算的实现依赖于结合律,因此浮点数无法进行并行计算
💬 评论
评论系统加载中...